普宁市教育局关于办理2021年生源地助学贷款的公告
来源:本网 发布时间:2021-07-20 15:07 浏览次数:- 【字体: 分享到:

根据国家开发银行和上级教育主管部门的统一部署,我市2021年生源地信用助学贷款将于近日开始接受办理,现将有关事项公告如下:

受理时间2021年7月20日至9月20日(周六日、节假日不受理)
上午:08:30-12:00  下午:14:00-17:30
受理地点普宁市教育局学生资助管理中心(普宁市教育局三楼)
咨询联系0663-2122008/ 0663-2244841
注册申请网址https://sls.cdb.com.cn
办贷材料及要求
首贷:
借款学生:身份证、户口本、录取通知书(或学生证)、申请表(网上申请导出打印)
共同借款人:身份证、户口本
注意事项
1.首次贷款借款学生和共同借款人都必须到现场才能申办。
2.未进行(或未通过)预申请的学生,在“学生在线系统”导出申请表时会自动同时导出一份“家庭困难认定表”,需填写“认定表”并手写签名后一同带到现场办理。
续贷:
建议学生本人直接线上续贷,无需到现场申请。
如果线上续贷无法进行支付宝认证而必须到现场的,可由学生本人或共同借款人带身份证和签名的申请表到现场申请。

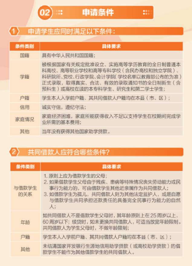
生源地信用助学贷款介绍

图片

图片

图片

图片

图片

图片

图片


相关附件: