普宁市人民政府门户网站
网站无障碍  |   适老版
普宁市人民政府
建议收藏!普宁市基本医疗保险业务办理全流程
来源:普宁发布 发布时间:2021-11-24 09:53 浏览次数:- 【字体:

普宁市基本医疗保险业务办理全流程

建议所有参保人收藏

↓↓↓

图片


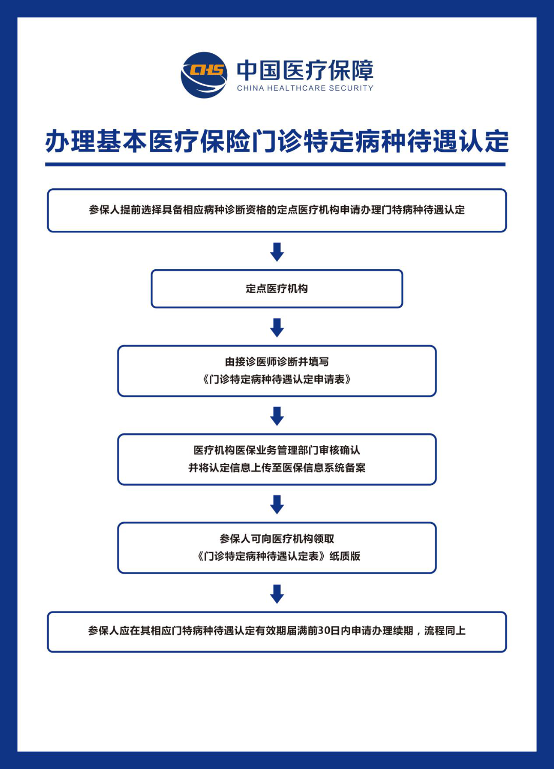
1、办理基本医疗保险门诊特定病种待遇认定流程表

图片


2、办理基本医疗保险门诊特定病种定点医疗机构变更流程表


图片


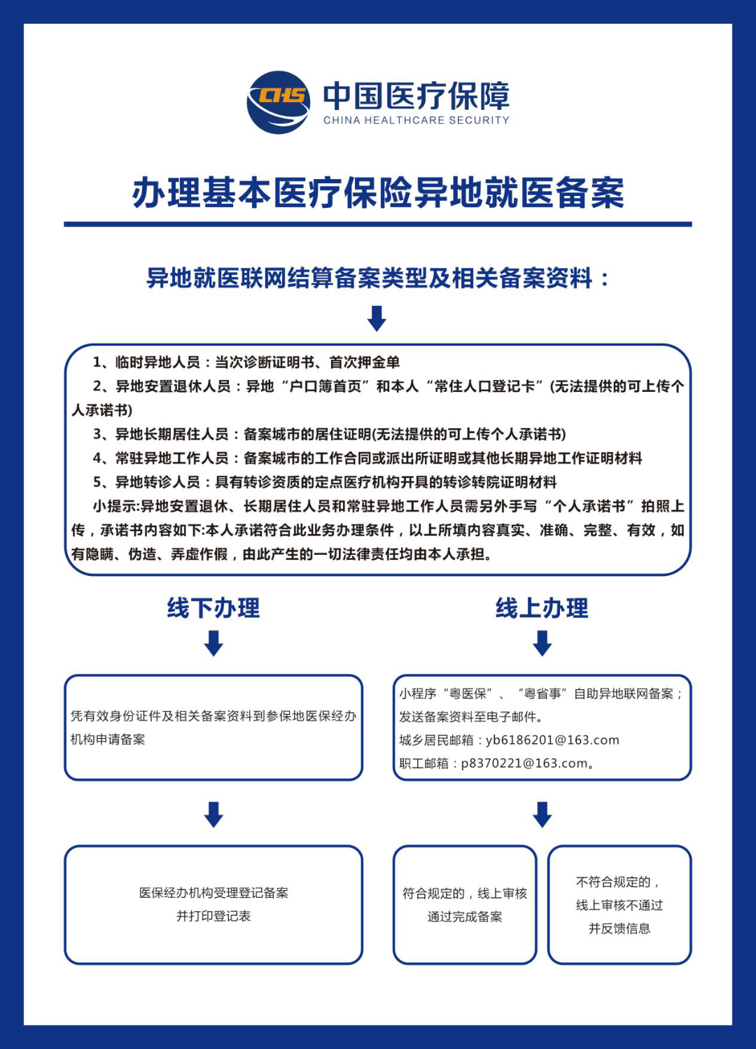
3、办理基本医疗保险异地就医备案流程表

图片


4、办理城乡居民医疗保险参保信息变更登记流程表


图片


5、办理城乡居民医疗保险异地就医零星报销流程表

图片


6、办理城乡居民医疗保险中途参保流程表


图片


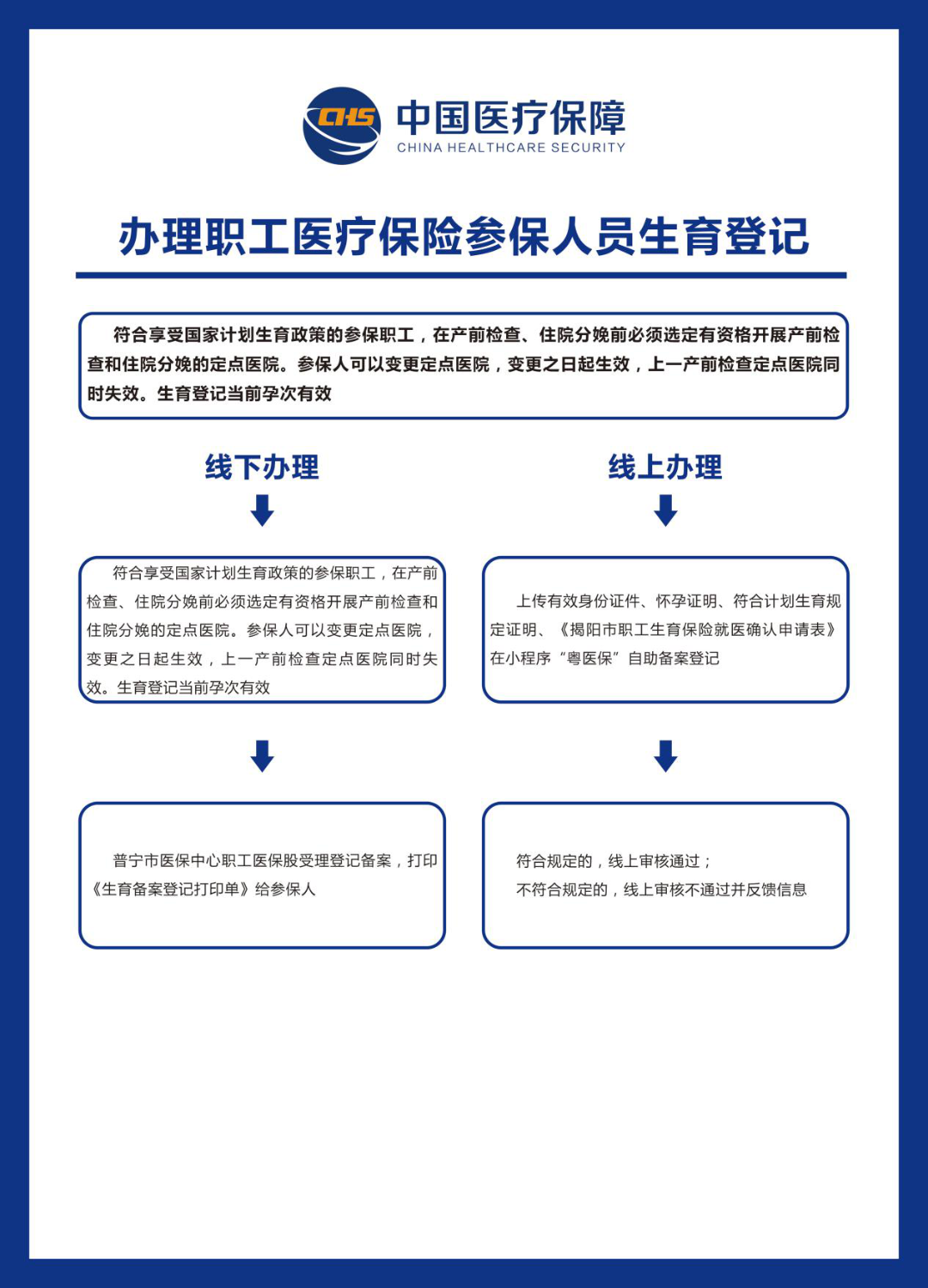
7、办理职工医疗保险参保人员生育登记流程表

图片


8、办理职工医疗保险参保人员生育津贴支付流程表


图片


9、办理职工医疗保险参保人员在职转退休流程表

图片


10、办理职工医疗保险参保人员转移接续流程表


图片


11、办理职工医疗保险参保信息变更登记流程表

图片


12、办理职工医疗保险人员医疗费用零星报销流程表


图片


扫描下方二维码,

查看更多详情

↓↓↓


图片    图片


相关附件: