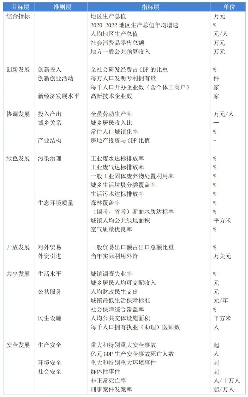
普宁市上榜! 详情如下 《中国县域高质量发展报告2023》发布 报告指出,截至2022年底,中国内地共有县域1866个,占全国国土面积的90%左右,占中国大陆人口和GDP比重分别为52.5%和38.1%。 新华财经杭州5月12日电 5月12日,壹城经济咨询中心在2023中国财富峰会上发布《中国县域高质量发展报告2023》(以下简称“报告”)。报告以“中国式现代化与县域高质量发展”为主题。 报告指出,截至2022年底,中国内地共有县域1866个,占全国国土面积的90%左右,占中国大陆人口和GDP比重分别为52.5%和38.1%。 表1 中国县域数量变化(2000-2022) 报告显示,中国县域发展差距巨大。2022年,江苏省昆山市的地区生产总值突破5000亿元大关,江苏省江阴市的地区生产总值接近5000亿元,已经超过了西藏、青海和宁夏三个省区,成为县域经济发展的“巨无霸”。江苏省张家港市和福建省晋江市地区生产总值超过3000亿元,江苏省常熟市、浙江省慈溪市、江苏省宜兴市、陕西神木市和湖南省长沙县的地区生产总值处于2000亿元至3000亿元之间。此外,还有43个县域的经济规模在1000亿元到2000亿元之间。值得注意的是,千亿县域分布高度集中,主要分布在国家确定的重点城市群地区。与此同时,1471个县域(占比接近80%)的经济规模低于300亿元,还存在70个左右经济规模低于10亿的“微型”县域。 表2 中国地区生产总值超千亿县域空间分布情况表(2022) 报告指出,未来中国县域发展将会进一步分化。着眼于高质量发展,不能要求所有县域都朝着做强做大的方向前进。相反,应当分类施策,鼓励区位条件、发展基础、功能定位各不相同的县域走出特色化的县域现代化之路。《关于推进以县城为重要载体的城镇化建设的意见》提出了“科学把握功能定位,分类引导县城发展方向”的要求,并明确了5类县城的发展方向。壹城智库在充分分析中国县域发展状况、县域发展与县城发展关系的基础上,对其中的4类县城、4类县域的发展策略进行了分析。 大城市周边的县城,对应为城市群内的县域,这类县域总共1274个;农产品主产区的县城,对应的是粮食生产大县、棉花生产大县和牧区半牧区的县域,分别涉及258、125和264个县域;重点生态功能区的县城,对应国家重点生态功能区范围内的县域,总共776个;人口流失的县城,由于缺乏系统的县城人口统计资料,壹城智库将之对应为“六普”至“七普”之间常住人口减少超过15%的县域。不同类型的县域的基本发展策略,如表3所示。由于划分标准不同,不同类型县域之间不可避免地存在交叉。因此,具体县域的发展策略,仍然需要根据具体情况作深入分析。 表3 4类不同县城、县域及其发展策略 为客观评价县域高质量发展水平,引导县域增强对标意识、赶超意识、引领意识,结合指标设置科学性和数据可得性,壹城智库构建了一套县域高质量发展评价体系。 表4 县域高质量发展评价体系 依据上述指标体系,壹城智库对1866个县域进行了总体评价。数据来源包括:2020中国人口普查年鉴,2022年国民经济和社会发展统计公报,2022县市旗统计公报,以及2022中国县域统计年鉴,2021年中国城市建设统计年鉴。排名前100的县域如表5所示。 表5 2023县域高质量发展百强




