广大市民朋友们:
为方便“国庆”假期来(返)普人员核酸检测,普宁市增设临时核酸采样便民服务点,现将有关事项公告如下:
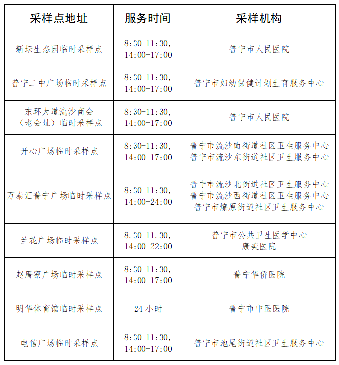
一、临时核酸采样便民服务点

二、注意事项
(一)请有需要的群众朋友携带手机,规范佩戴外科口罩,前往采样点采样。前往采样点前,请提前准备好“粤核酸”二维码,减少采样现场等候时间(之前已申请的依然有效),无智能手机的群众朋友可由家人代为登记,生成二维码后截图保存。信息登记与实际采样人员必须一致,故意提供他人核酸码代替采样造成疫情扩散的,将会被依法追究法律责任。
(二)请各位群众朋友在核酸检测时,做好个人防护,遵守秩序,规范佩戴口罩,保持1米线安全社交距离。
(三)曾在48小时内接种过新冠病毒疫苗的,请在接种48小时后再进行采样检测。
(四)发热患者、有流行病学史、红码、黄码及有十大症状(发热、干咳、乏力、嗅(味)觉减退、鼻塞、流涕、咽痛、结膜炎、肌痛和腹泻)的群众朋友不能前往核酸采样点采样,请做好个人防护,不要乘坐公共交通工具,及时前往就近发热门诊(诊室),按相关指引及要求采样就诊。
特此公告。
普宁市新冠肺炎防控指挥部办公室
2022年9月28日
来源:“普宁发布”政务微信